The OpenNET Project / Index page

[ новости /+++ | форум | теги | ]

Cisco: Основы Конфигурирования балансировки нагрузки на CSS (cisco balance css)


<< Предыдущая ИНДЕКС Правка src / Печать Следующая >>
Ключевые слова: cisco, balance, css,  (найти похожие документы)
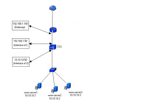
From: Alexander HunSolo <a.hunsolo@gmail.com.> Newsgroups: http://www.ciscolab.ru/ Date: Mon, 5 Dec 2006 14:31:37 +0000 (UTC) Subject: Cisco: Основы Конфигурирования балансировки нагрузки на CSS Оригинал: http://www.ciscolab.ru/2006/09/18/css_base_config.html Введение Когда вы создаете конфигурацию для балансировки нагрузки вы должны понимать о двух самых важных элементах CSS - это правила контента и сервисы. Правила контента - это где определяются функции балансировки CSS и виртуальные IP адреса, а также где реальные серверы, называемые сервисами, привязываются к данному виртуальному IP. Правила контента позволяют вам указать типы балансировки, методы залипания, VIP и т.д. Как только запрос попадет в контурный VLAN на CSS, данный запрос исследуется правилами контента на соответствие. Как только найдено соответствие между элементом запроса и правилом контента, CSS балансирует этот запрос ко всем сервисам привязанными к этом контентному правилу. Каждое контентное правило должно быть сконфигурировано под каким-либо владельцем. Сервисы это реальные индивидуальные сервера которые балансирует CSS. Сервисы конфигурируются индивидуально и могут быть определены с разными типами keepalive, по умолчанию ICMP. Группа сервисов также называется как серверная ферма. Конфигурация Соединение VLAN с интерфейсами Ethernet На CSS, прежде чем зачислить VLAN, необходимо соединить контурный VLAN с интерфейсом. Поскольку VLAN1 всегда является VLAN по умолчанию для любого интерфейса, в данной конфигурации необходимо только вручную соединить VLAN10. CSS150# config CSS150(config)# interface e12 CSS150(config-if[e12])# bridge vlan 10 Зачисление VLAN Здесь вы определяете IP для инрефейсного VLAN от которого CSS будет принимать трафик. В данной конфигурации, IP адрес находится на той же самой подсети, что и интерфейс роутера в данной сети. Команды CSS - чувствительны к регистру; контурные VLANы выделены заглавными символами. CSS150# config CSS150(config)# circuit VLAN1 CSS150(config-circuit[VLAN1])# ip address 192.168.1.50 255.255.255.0 CSS150(config-circuit-ip[VLAN1-192.168.1.50])# exit CSS150(config-circuit[VLAN1])# exit CSS150(config)# circuit VLAN10 CSS150(config-circuit[VLAN10])# ip address 10.10.10.50 255.255.255.0 CSS150(config-circuit-ip[VLAN10-10.10.10.50])# Создание Сервиса и Keepalive Если не указан тип кипалайва (keepalive - дежурные сообщения, поддерживающие активность) когда вы конфигурируете сервисы, тип кипалайва устанавливается в ICMP - значение по умолчанию. Как только сервис создан, его нужно активировать вручную. CSS150(config)# service www-server1 Create service ,[y/n]:y CSS150(config-service[www-server1])# ip address 10.10.10.1 CSS150(config-service[www-server1])# keepalive type http CSS150(config-service[www-server1])# active Создаем владельца контента Владельцы существуют только для гибкости администрирования. Множество контентных правил могут быть сгруппированы вместе под разными владельцами для облегчения управления. Все контентные правила должны существовать под владельцем. CSS150(config)# owner Sample Create owner ,[y/n]:y CSS150(config-owner[Sample])# Создаем контентное правило и виртуальный IP адрес Cisco предлагает вам указать порт внутри контентного правила по двум причинам: это позволяет большую гибкость с DNS т.к. несколько специфичных по порту контентных правил могут быть конфигурированы с тем же самым IP адресом, и разрешает только трафик требуемое сервис провайдерами большей безопасности для сервисов за контентным правилом. Два контентных правила могут сосуществовать с одним IP адресом если у CSS существует другой критерий различить их друг от друга, такой как TCP или UDP порт, URL и т.д. CSS150(config)# owner Sample CSS150(config-owner[Sample])# content web-servers Create content ,[y/n]:y CSS150(config-owner-content[Sample-web-servers])# CSS150(config-owner-content[Sample-web-servers])#ip address 192.168.1.1 CSS150(config-owner-content[Sample-web-servers])#port 80 Добавляем сервис к контентному правилу. Здесь сервис привязывается к контентному правилу, а реальные сервера связываются с виртуальным IP адресом. Как только сервис был добавлен, необходимо вручную активировать контентное правило, прежде чем сервис начнет слушать запросы. CSS150(config)# owner Sample CSS150(config-owner[Sample])# content web-servers CSS150(config-owner-content[Sample-web-servers])#add service www-server1 CSS150(config-owner-content[Sample-web-servers])#add service www-server2 CSS150(config-owner-content[Sample-web-servers])#add service www-server3 CSS150(config-owner-content[Sample-web-servers])#add service www-server4 CSS150(config-owner-content[Sample-web-servers])#active Простая конфигурация Вот, что у нас в итоге получилось CSS150-4# show run !Generated on 08/28/2001 18:40:54 !Active version: ap0410017s configure !*************************** GLOBAL *************************** ip route 0.0.0.0 0.0.0.0 192.168.1.100 1 !************************* INTERFACE ************************* interface e12 bridge vlan 10 !************************** CIRCUIT ************************** circuit VLAN1 ip address 192.168.1.50 255.255.255.0 circuit VLAN10 ip address 10.10.10.50 255.255.255.0 !************************** SERVICE ************************** service www-server1 ip address 10.10.10.1 keepalive type http active service www-server2 ip address 10.10.10.2 keepalive type http active service www-server3 ip address 10.10.10.3 keepalive type http active !*************************** OWNER *************************** owner Sample content web-servers protocol tcp port 80 add service www-server1 add service www-server2 add service www-server3 vip address 192.168.1.1 active Если трафик предназначенный контентному правилу прекратиться, а пинги будут успешны к IP контурного ВЛАНа, то сервис будут находиться в состоянии 'in service'. Команда show service покажет состояние сервиса, определенного индивидуальным кипалайвом. Сервер показывается в состоянии 'down' если не он не отвечает на кипалайвы, либо не был вручную активирован. Источник: http://www.cisco.com/en/US/products/hw/contnetw/ps792/products_configuration_example09186a008009438d.shtml

<< Предыдущая ИНДЕКС Правка src / Печать Следующая >>

 Добавить комментарий
Имя:
E-Mail:
Заголовок:
Текст:




Партнёры:
PostgresPro
Inferno Solutions
Hosting by Hoster.ru
Хостинг:

Закладки на сайте
Проследить за страницей
Created 1996-2026 by Maxim Chirkov
Добавить, Поддержать, Вебмастеру